Layout
Leiterbahnen
Leiterbahnstrategie: Gruppierung
2. Gruppierungs-Strategie:
Hier geht es darum, zuerst die im Placing erstellten Gruppen lokal zu verdrahten.
In einem zweiten Schritt werden die Gruppen zueinander verdrahtet (Interconnections).
Einsatzbereiche sind vornehmlich analoge Schaltungsgruppen.
Anwendungsbeispiel:
Eine typische Anwendung ist die Verschaltung von OPs.
Bei der Verdrahtung ist auf die Abblockung zu achten.
Weiterhin muß die Gegenkopplungsleitung auf kürzestem Weg verlegt werden.
Wichtig ist die einzusetzende Ground-Plane auf der Oberseite der Platine.
Je nach OP kann es sein, das die Eingänge mit einer Ringleitung versehen werden muß. Dazu ist das Applikationsblatt des Herstellers zu befragen.
Unten sind vier typische OP-Schaltungen zu sehen, die eine nähere Betrachtung im Layout bedürfen.

OP-Schaltung mit einem OP

OP-Schaltung mit einem OP und Offset-Einstellung

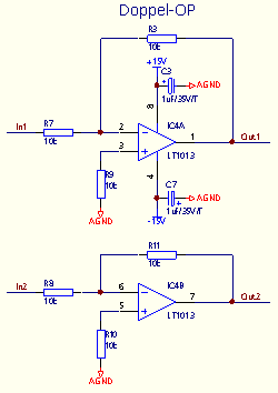
OP-Schaltung mit Doppel-OP

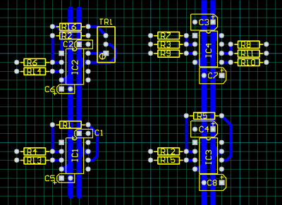
Placing der Bauteile
Oben links ist die OP-Schaltung mit Offset-Einstellung zu sehen.
Oben rechts die Doppel-OP-Schaltung.
Die beiden unteren Bauteilgruppen sind einfache OP-Schaltung mit kleinen (Raster 1) und großen (Raster 2) Tantal-Kondensatoren.

Verdrahtung der unteren Ebene (Bottom-Layer)

Verdrahtung der beider Ebenen (Bottom- und Top-Layer)
Horizontal-/Vertikal-Strategie

